摘要:,,最新小产权房政策强调其合法性和规范化管理,明确了相关产权登记和流转规定。这一政策旨在保障居民居住权益,同时促进房地产市场健康发展。政策对小产权房市场产生深远影响,规范了市场秩序,保障了消费者权益。政策实施可能引发一些争议和适应性问题,需进一步观察其实际效果。整体而言,该政策有助于推动小产权房市场的长期稳定发展。
本文目录导读:
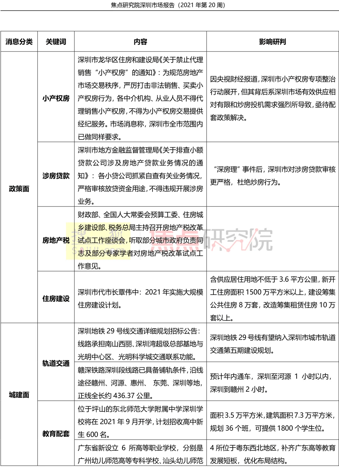
近年来,随着城市化进程的加速,房地产市场持续火热,小产权房问题逐渐成为社会关注的焦点,小产权房因其价格相对较低,受到部分购房者的青睐,由于其产权归属、政策规定等方面存在诸多不明确之处,引发了诸多问题,为了规范房地产市场,保护消费者权益,政府不断出台最新政策,加强小产权房的监管和管理,本文旨在解析小产权房的最新政策,探讨其对房地产市场、购房者及社会经济的影响。
小产权房概述
小产权房是指未经国家土地、规划等部门审批,或违反规划建设的房屋,其产权证书并非国家正式颁发的房产证,这类房屋在产权归属、土地使用性质等方面存在诸多不明确之处,由于其价格低廉,部分购房者选择购买小产权房,购买小产权房存在诸多风险,如无法办理正规房产证、拆迁补偿问题等。
小产权房最新政策解析
为了规范房地产市场,保障消费者权益,政府针对小产权房问题不断出台最新政策,以下是关于小产权房最新政策的主要解析:
1、严格限制新增小产权房建设,政府加强土地、规划等部门的监管力度,严格控制新增小产权房的建设,对于违法违规建设的小产权房,将依法予以拆除。
2、鼓励自愿退出,对于已经存在的小产权房,政府鼓励购房者自愿退出,并给予一定的经济补偿,这一政策有助于减少小产权房的存量,规范房地产市场。
3、完善产权登记制度,政府逐步推进小产权房的产权登记工作,对于符合规定的房屋,逐步办理正规房产证,保障购房者的合法权益。
4、加强拆迁补偿管理,对于涉及小产权房的拆迁项目,政府加强拆迁补偿管理,确保购房者在拆迁过程中得到合理补偿。
5、鼓励转为保障性住房,对于符合条件的小产权房,政府鼓励将其转为保障性住房,以满足中低收入家庭的住房需求。
最新政策的影响
1、对房地产市场的影响
最新政策有助于规范房地产市场,减少小产权房的违法建设,保护正规房地产开发商的合法权益,通过鼓励自愿退出和转为保障性住房等方式,有助于消化存量小产权房,减轻房地产市场的压力。
2、对购房者的影响
最新政策有助于保护购房者的合法权益,通过完善产权登记制度和加强拆迁补偿管理,购房者在购买小产权房时能够更加明确产权归属和拆迁补偿问题,鼓励自愿退出政策也为购房者提供了一定的经济补偿,购买小产权房仍然存在风险,购房者需谨慎选择。
3、对社会经济的影响
最新政策对社会经济的影响主要体现在规范土地市场和促进公平交易,通过严格限制新增小产权房建设和加强监管,规范了土地市场秩序,防止了国有资产的流失,鼓励转为保障性住房满足了中低收入家庭的住房需求,有助于促进社会公平和稳定。
小产权房最新政策旨在规范房地产市场,保护消费者权益,促进社会公平和稳定,购买小产权房仍然存在风险,购房者需谨慎选择,政府应继续加强监管和管理,完善相关政策,推动房地产市场的健康发展,购房者也应提高风险意识,选择正规渠道购买房产,保障自身权益。







京ICP备2020040949号-2
京ICP备2020040949号-2
还没有评论,来说两句吧...