摘要:本文探讨了国防军工类大学的排名及其影响力。文章概述了相关大学在教育、科研和国防领域的表现,分析了其排名背后的因素,包括学术声誉、科研成果、师资力量等。文章还讨论了这些大学在国防建设和国家安全方面的重要作用,以及它们对经济社会发展的影响。通过探讨排名和影响力,本文旨在增进公众对这些重要机构的认识。
本文目录导读:
随着国家安全战略地位的日益提升,国防军工事业的重要性愈发凸显,国防军工类大学作为国家科技创新和人才培养的重要基地,其排名及影响力成为了社会关注的焦点,本文旨在探讨国防军工类大学的排名及其影响力,为广大学子和家长提供参考。
国防军工类大学概述
国防军工类大学是指专注于国防科技和军工领域的高等教育学府,以培养军事科技人才为主要任务,这些大学在军事科技研发、武器装备研制、军事战略研究等方面具有显著优势,为国家国防事业做出了巨大贡献。
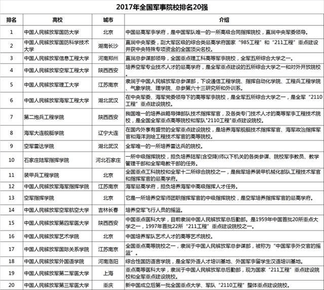
国防军工类大学排名
关于国防军工类大学的排名,目前并没有一个统一的标准,不同的排名机构可能会从教学质量、科研实力、学科声誉、毕业生就业情况等多个角度进行评价,以下是一种常见的排名依据:
1、学科实力:以学科建设和科研成果为主要评价指标,包括国家重点学科、科研平台、科研项目等。
2、师资力量:教师的学术水平、科研成果、教学经历等是衡量一所大学的重要指标。
3、科研投入:科研投入是衡量一所大学科研实力的重要标准,包括科研经费、科研设备、实验室建设等。
4、毕业生就业情况:毕业生的就业率和就业质量是衡量一所大学教育质量的重要指标之一。
根据以上排名依据,常见的国防军工类大学排名如下:(注:排名仅供参考,具体排名可能因不同排名机构而有所差异)
1、XX大学
2、XX科技大学
3、XX工程大学
4、XX工业大学
5、XX理工大学
6、XX军事交通学院
7、XX航空大学等
国防军工类大学的影响力
国防军工类大学在国防科技领域具有举足轻重的地位,其影响力主要体现在以下几个方面:
1、人才培养:国防军工类大学为国家培养了大量的军事科技人才,为国防事业提供了强有力的人才支撑。
2、科研创新:这些大学在军事科技研发、武器装备研制等方面取得了众多突破性成果,为国家的国防安全和军队现代化建设做出了巨大贡献。
3、学科建设:国防军工类大学在军事科技领域拥有众多优势学科,为国家培养了大量的专业人才,推动了相关学科的发展。
4、社会服务:国防军工类大学不仅服务于国防事业,还积极参与社会服务,如参与地方经济建设、推动科技成果转化等。
国防军工类大学在国防科技领域具有重要的地位和作用,其排名及影响力不容忽视,广大学子和家长在选择大学时,除了考虑学校的综合排名,还应关注学校在国防科技领域的实力和影响力,希望本文能为广大学子和家长提供参考,更好地了解国防军工类大学的排名和影响力。
展望
随着国家国防事业的不断发展,国防军工类大学将面临更多的机遇和挑战,这些大学应进一步加强学科建设,提高科研创新能力和人才培养质量,为国家的国防事业做出更大的贡献,广大考生也应根据自己的兴趣和志向,选择适合自己的国防军工类大学,为国家的国防事业贡献自己的力量。
国防军工类大学的排名和影响力是评价这些大学的重要指标之一,希望本文能为广大考生和家长提供参考,更好地了解这些大学的实力和特点,为未来的学习和职业发展做出明智的选择。











京ICP备2020040949号-2
京ICP备2020040949号-2
还没有评论,来说两句吧...